智能问答
|
繁体
|
设为首页
|
进入适老模式
无障碍阅读
搜索推荐:
乡村振兴
养老
就业
公示
网站首页
走进鲁山
中国河南省鲁山政府
政府信息公开
互动交流
国务院信息
政务服务
公共企事业单位信息公开
政府数据
当前位置:
首页
>
行政执法公示专栏
>
县直单位
>
鲁山县卫生健康委员会
>
行政执法决定信息公示
>
行政处罚公示
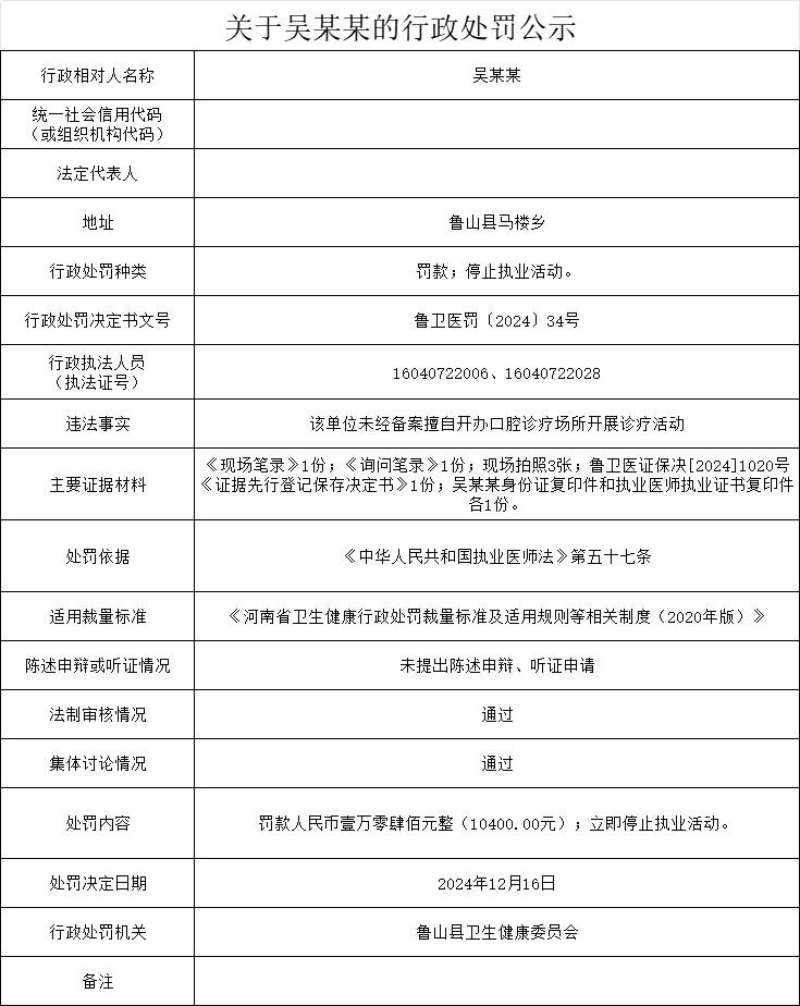
关于吴某某的行政处罚公示
发布日期:2024-12-20
浏览次数:
次
【打印】
【关闭】
上一篇:
关于鲁山县刘长水中医诊所的行政处罚公示
下一篇:
关于潘某的行政处罚公示
map